Инструкция, как сделать усилитель для сабвуфера в автомобиль своими руками

Каждый автовладелец знает, что хорошие аудиосистемы стоят довольно дорого. Цена только на один из основных элементов, позволяющих выдавать качественное звучание, — усилитель — может составлять более ста долларов. Поэтому многие ценители качественного звука задумываются о том, как сделать своими руками музыкальный усилитель для сабвуфера. Об этом мы расскажем ниже.
Инструменты и материалы

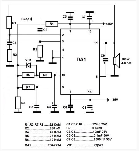
Внутренняя схема усилка
Если вы решили оборудовать свой автомобиль качественной магнитолой на 12 вольт, для обеспечения хорошего звучания потребуется сабвуфер и усилитель.
Для изготовления усилителя в машину вам потребуется подготовить несколько элементов, в частности, речь идет о четырех устройствах:
- блок усилителя импульсов;
- устройство обработки импульса;
- преобразователь напряжения от 12 вольт до 40;
- устройство выпрямителя и коммутации.
Чтобы сделать автомобильный усилитель, эти блоки можно соорудить своими руками или приобрести уже готовые. Второй вариант будет более актуальным для тех, кто желает сэкономить время. Рассмотрим все эти элементы по порядку.
Блок усилителя низких частот представляет собой плату типа TDA 7294 — такой вариант будет наиболее оптимальным для усилка к автомагнитоле на 12 В. Цена на такой девайс в среднем составляет около 200 рублей. Следует отметить, что технические особенности схемы дают возможность ей хорошо выполнять свои функции, в частности, на выходе схема может выдавать до 100 Ватт мощности. Учтите, что эта схема является одноканальной, но и этот нюанс можно преодолеть.

Схема для изготовления девайса
Выходные транзисторы должны быть обеспечены охлаждением, чтобы сделать это, элементы можно загнуть к плате, при этом их контакты должны быть расположены вверх. После этого на контактные поверхности необходимо нанести термопасту и положить диэлектрическую пленку, а уже потом поверх монтируются радиаторы. Благодаря этому вы сможете немного уменьшить габариты последних и в целом сэкономить место в корпусе.
Поскольку установка сабвуфера подразумевает использование усилителя для авто, из поступающего импульса нужно будет выделить именно низкий диапазон частот. Сама по себе используемая схема является одноканальной, так что на входе в устройство обработки импульса необходимо поставить сумматор каналов. Это позволит преобразовать двухканальный импульс в одноканальный.
Усилитель для сабвуфера в машину подразумевает использование устройства преобразования напряжения или трансформатора от 12 до 40 вольт. Для этой цели можно использовать схему TL-494. В принципе, в продаже можно найти и другие варианты, но этот оптимально подойдет для тех автовладельцев, у которых нет опыта в изготовлении усилков. Тем более, что эта схема отлично подходит для сабвуфера и усилителя на 12 вольт по техническим параметрам — она позволяет обеспечить наиболее мощный импульс.

Схема самодельного устройства
Что касается устройства выпрямления и коммутации, то этот девайс состоит из нескольких компонентов:
- Устройство коммутации, необходимое для оповещения водителя о готовности или неготовности усилка к работе. Оповещение осуществляется благодаря двум диодам — красному и зеленому.
- Устройство выпрямителя. Этот девайс необходим для стабилизации импульсов, которые передаются на основной блок управления.
Перед тем, как сделать усилитель для сабвуфера на 12 вольт, необходимо подготовить один из основных компонентов устройства — корпус. Разумеется, этот элемент нужен, иначе куда производить установку схемы? Как вариант, корпус можно соорудить своими руками из фанеры или приобрести готовый, все зависит только от ваших возможностей и предпочтений. Например, подключение усилителя может осуществляться в корпус от DVD-проигрывателя. Такой девайс имеет небольшие размеры, обычно стильный дизайн, а его разъемы при необходимости можно переделать для подключения к автосабвуферам.
Более оптимальным вариантом будет использование алюминиевого и, что самое главное — целого корпуса, который также может выполнять функцию радиатора. Как известно, во время работы схемы нагреваются, в результате чего при использовании деревянного корпуса при изготовлении придется продумывать систему охлаждения. Причем эта система должна быть наиболее качественной. Более того, в некоторых случаях необходимо даже делать активное охлаждение. Поэтому использование алюминиевого корпуса является наиболее оптимальным вариантом (автор видео — AKA KASYAN).
Инструкция по изготовлению
Усилитель для сабвуфера своими руками можно собирать после подготовки всех основных элементов. Девайс на 12 вольт можно без проблем собрать путем соединения всех компонентов и размещения их в корпусе. Благодаря напряжению устройства преобразования (трансформатора), на корпусе прибора можно поставить небольшой по размерам вентилятор. Благодаря ему в системе будет обеспечена циркуляция воздушного потока, что позволит охлаждать схемы и защитить их от перегрева, соответственно — преждевременного выхода из строя.
При подключении блоком необходимо использовать провода в кембриках. Если провода будут соприкасаться друг с другом, это может привести не только к образованию короткого замыкания, но и к перегоранию составляющих элементов в принципе. Блоки должны быть установлены в корпусе таким образом, чтобы между этими компонентами мог беспрепятственно циркулировать воздушный поток. Схему необходимо максимально прочно зафиксировать, в противном случае сделанный усилитель на 12 вольт будет дребезжать во время езды и при работе саба.
Заключение
Во время работ будьте осторожны — при допущении ошибок блоки могут выходить из строя. Беритесь за эту затею только в том случае, если имеете базовые навыки в области электроники. Если вы никогда ранее не занимались выполнением подобных задач, то лучше доверьте это дело специалистам.
Извините, в настоящее время нет доступных опросов.Видео «Изготовление усилителя в домашних условиях»
Процесс изготовления усилка в домашних условиях представлен на видео ниже (автор ролика — Иван Апонасенко).
